
大小:627.4MB类别:网络游戏
版本:V1.2.35系统:Android or ios
更新时间:2025-10-15 12:54:18
自在西游官服,一款超火的西游题材策略冒险手游。在游戏里,你能跟随唐僧师徒再度踏上西游征程。仙、圣、冥、妖四大阵营,百位神将任你抽取招募。历经九九八十一难,提升主角实力,挑战最终 BOSS 。与神将一同历练成长,玩家还能邀请好友共赴自在西游官服的精彩世界。
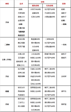
妖界最强阵容
阵容一:1、大鹏金翅 2、牛魔王 3、红孩儿 4、孔雀公主 5、主角 6、铁扇公主
上阵荒神:天位:英招 地位:祸斗 人位:乘黄/精卫
阵容二:1、红孩儿 2、玉面狐狸 3、金角 4、银角 5、主角 6、孔雀公主
上阵荒神:天位:英招 地位:精卫
仙界最强阵容
阵容一:1、天帝 2、二郎神 3、主角 4、天后 5、嫦娥 6、月老
上阵荒神:天位:英招 地位:祸斗 人位:乘黄/精卫
阵容二:1、太白2、日夜游神3、骊山元君4、天后5、主角6、月老
上阵荒神:天位:英招/精卫
冥界最强阵容
阵容一:1、白骨夫人 2、千手妖姬 3、百眼魔君 4、白小鼠 5、主角 6、阎君
上阵荒神:天位:英招 地位:祸斗 人位:乘黄/精卫
阵容二:1、黑无常 2、白无常 3、百眼魔君 4、白小鼠 5、主角 6、千手妖姬
上阵荒神:天位:英招 地位:精卫
【TOP1】太白
推荐理由:强力爆发输出,前期仙界主C
在仙界前期,它堪称第一暴力流输出,拥有高额暴击。其技能可对敌方前排造成法术伤害,当突破+5时,还能额外追击1次普攻。这完全是纯粹的暴力输出路线,讲究的就是打出高伤害,追求的就是瞬间爆发。在仙界那群热衷于刷盾的神将之中,它是独一无二的暴力硬汉。太白的法术技能【金星启明】(能够增加百分百暴击率),许多人都会将其装备给自己阵容中的主C,由此便能看出这角色的输出有多炸裂!
【TOP2】东海龙王
推荐理由:召唤流主C,哥们就是小弟多
释放技能后有几率召唤虾兵,当自身血量降至20%以下时,就会召唤龟丞相。敌方根本无法攻击到本人,折腾半天都只是在攻击前排小弟。而且这些召唤出来的小弟既能扛伤害又具备攻击能力,对所有主打前排的神将都形成克制。要是突破达到 +11 还能给自己刷盾,简直就是无敌的存在!又肉,还有小弟辅助,自身也有攻击能力,这让对手怎么玩呢?
【TOP3】天帝
推荐原因:高额伤害+群体控制,乖乖睡觉不许动
对敌方前排施予高额法术伤害,存在一定概率让敌方陷入【眩晕】状态,使其丧失一回合的行动力,敌方届时只能眼睁睁看着我方兄弟大展身手。当天帝突破+5时,会额外追加一次技能释放机会,需注意,这里追加的并非普通攻击,而是一次技能释放。天帝堪称完美工具人,既能打出伤害,又具备抗伤能力,还能施展控制效果,突破后就能追加技能释放,在实战中劳苦功高,是不折不扣的实战派。
【TOP4】骊山元君
推荐原因:仙界肉盾,无敌护盾,溅射伤害
在《自在西游》里,她恐怕是“皮”最厚实的女性角色了。释放技能的时候会给自己刷盾,血量降低时刷盾,遭受攻击也刷盾,就连突破也还是刷盾。不是忙着给自己刷盾,就是在向你发起攻击的途中,真可谓是既惹不起又躲不掉。其法术技能【武神之威】(能将受到的攻击转化为10%的护盾),几乎是每个阵营脆皮角色的必备,没人能够拒绝骊山姐姐这般周全的保护!
【TOP5】二郎神
推荐理由:仙界第一输出,越战越强
太白呀,别再来找我咯,我担心二郎神会起误会。你瞧,这技能能打出200%的物理伤害呢,而且还能给自己添加增伤Buff,战斗越激烈就越强。一旦二郎神叠到三层显圣真君Buff,对面那可就如同6只待宰的羔羊啦。别忧心等不到这个时机,咱仙界之人最擅长的就是保命,有人负责控制,有人负责扛伤,还有人能刷盾保驾护航,二郎哥哥只管放心往前冲!
【其他】根据推荐顺序介绍:
嫦娥:辅助,刷盾,加Buff
为所有上阵仙界神将增加伤害,为血量低的队友刷盾,人美心善,可以考虑带她。
天后:仙界奶妈,群体回血,护盾治疗
技能群体回血,如果队友护盾被破,天后还能追加一次普攻,为己方生命最少的1人提供治疗。数数场上我方有多少个带盾的,那可有天后忙的了。
日夜游神:仙界肉盾,分身作战
跟骊山元君一起上,这俩肉得无敌。只要对面不是切后排的阵容,少有人可以突破他们的铜墙铁壁,如果再加上东海龙王召唤虾兵龟丞相,那画面不敢想象。
托塔天王:单体控制,前排肉盾
天帝平替,同样能抗能控+让对方眩晕失去行动力,前期非常可靠。他和东海龙王一起上阵,也可以为自己刷一层盾。
月老:加Buff
谁能不馋他永久提升20%的伤害Buff啊,前排1、2号位大哥打的伤害,都有他20%的功劳!
二、推荐阵容和成型建议
阵容搭配关键点:围绕主C搭配阵容,【太白】就走护盾爆发流;【东海龙王】走召唤流。下面重点介绍一下护盾爆发流,只要思路对了就能举一反三。
第一套:【太白】护盾爆发流
日夜游神2、骊山元君3、主角4、嫦娥5、太白6、月老
①即使是0氪玩家首日游戏福利+元宝购买千珏环保底可以100抽,非洲人也至少会有3张本阵营橙卡。
②仙界开局10级会送雷公、电母两个紫将,可以让雷公站1号位,太白站2号位、主角站3号位、电母站4号位作为前期阵容
③26级解锁6个神将位,逐步用橙将替换紫将
1、2号位选择托塔天王或东海龙王皆可,关键是保证前排有足够的坦度来承受伤害。要是运气不好没有前排橙卡,雷公与赤脚大仙可作为过渡。3号位安排主角。4号位适合放置辅助神将,像天后(橙)、嫦娥(橙)、南极仙翁(紫)、红娘(紫)都可以。5号位放上主C太白。6号位依旧放置辅助神将,月老为最佳之选,也能安排其他仙界能触发连携效果的神将。
④重点培养一个输出神将,资源往他身上倾斜,太白、月老和骊山元君最好要有,用其他的代替问题也不大。
第二套:后期成型红橙阵容
天帝、2、二郎神3、主角4、天后5、嫦娥6、月老
这个阵容的关键在于两名红将,零氪和微氪玩家能够借助拍卖、门派活跃所获的红将碎片任选箱以及心愿单许愿的方式获取,逐步积攒。前期可选择【爆发流】或者【召唤流】作为过渡,利用心愿单抽取二郎神,与此同时收集碎片来凑齐天帝。若按照开服首日100抽,后续每日30抽计算,最晚在开服第11天就能得到二郎神或者天帝。
②对于中氪及以上的玩家而言,可通过购买各类招募礼,快速实现400抽。其中,启航礼包里的抽卡礼包性价比更高,建议优先购买。若能在头三天内达成400抽,便可直接围绕红将来调整阵容。要是最先抽到的红将是天帝,那就让太白上阵负责输出;要是先抽到二郎神,就安排托塔天王上阵以发挥控制作用。无论先抽到哪一个红将,这两个红将搭配的体系思路相近,只需静静等待第二个红将来临就好。
1、以卡牌的方式来展现,自由驯服与培育你的宠物,享受高爆发率带来的热血快感。
2、出色的画质搭配上熟悉的经典角色,自由驯服与培育你的宠物,体验畅快刺激的游戏玩法。
3、通过自己的喜好来搭配出最强的阵容,轻松来使用卡牌完成你的阵容,体验到不一样的西游文化。
1、不断解锁新的关卡和故事情节,保持游戏的新鲜感和探索欲望。
2、选择合适的装备和技能,根据不同的敌人和场景进行战术调整,找到最佳的战斗方式。
3、模式丰富多样,包括单人挑战、多人合作和竞技对战,满足不同类型玩家的需求和喜好。
1、精美的音乐和音效:游戏中的音乐和音效设计也非常出色,在竞技环境上也有严格的规则来保证游戏的公正性。
2、多角色选择:游戏中有多个角色可以选择,每个角色都有不同的属性和技能,可以带来更加身临其境的游戏体验。
3、公平公正的竞技环境:自在西游注重玩家之间的公平公正,玩家可以根据需要来选择最合适的角色。
1、玩家可以自由探索各种场景,与其他玩家互动,组队挑战副本,完成各种任务;
2、游戏以PVE和PVP为主,玩家可以通过击败各种怪物,或挑战不同难度的副本;
3、然后去升级等级,获得更好的装备,还可以和其他玩家对战,提高技能和操作;
4、游戏还设置了多种职业供玩家来自由选择,同时还有丰富的技能树和装备系统。
1、中国风二次元卡牌养成游戏,让你体验不一样的修真之旅;
2、探索神秘秘境,与其他修真者较量,与美女侍女一起环游世界;
3、精美的画面和流畅的操控体验,让您沉浸在修真世界中。
游戏体验(新版):4.2
游戏画面:3.4
玩法模式:3.8
游戏音效:3.8
手机配置:3.6
厂商信息
热门合集更多>>>
闽ICP备2025100239号-2 白鹭互动游戏平台手机版 版权所有