
大小:63.7MB类别:策略卡牌
版本:V1.34系统:Android or ios
更新时间:2025-10-17 10:38:07
像素三国单机版,是一款融合了像素风格与三国元素的休闲回合制策略类游戏。在游戏中,玩家能够挑选自己心仪的三国武将,从千种部件里进行任意组合,在百种技能中自由搭配,同时还能布设强力阵法,进而打造出最强神兵,与敌人展开回合制战斗。
有趣的是,游戏中不仅有每日任务,更有诸多副本宝藏活动等你参与。副本内的奖励相较日常任务而言,惊喜程度更胜一筹,钻石、金币等各类资源一应俱全。赶紧来感受这款自由度超高的游戏所带来的乐趣吧!

1、武将
当前已开放10位武将,算上主角自身,总计11个角色。其中,吕布仅能在通天塔内获取,其余武将皆可从宝箱中获得。每个武将都具备独特之处,且会自带5个初始技能。
属性方面,界面简洁清晰,展示的是武将的基础数据。其中,伤害指的是物理伤害,法伤即魔法伤害,法防代表魔法防御,防御为物理防御,而速度则决定了回合对战中的先后手顺序,显然速度数值越高,行动就越快。
资质:武将的资质都各不相同,不同的初始资质表示武将的位置有区别。
技能:根据能不能释放分为主动技能和被动技能,武将初始都带有5个技能。
主动技能有输出的,也有挂buff、回血的,其中输出类的技能类型分为物理技能和法术技能。
被动技能也是五花八门,部分技能有普通和高级的区分,除了武将固定的一些被动,在升星后会解锁剩下5个被动技能槽,注意是被动。
被动技能和特殊属性介绍
暴击分为物理暴击和法术暴击,物理技能可以触发物理暴击,法术技能触发法术暴击。
进击:物理技能触发,触发后会进行一次普通攻击。
连击:普通攻击后再次执行一次普通攻击,可以套娃。物理系最爱。
法连:使用法术技能后再一次释放该法术技能。
格挡率:抵消一次普攻伤害或者一段物理技能伤害(独立概率)。
法术闪避率:抵消一段法术技能伤害(独立概率)。
同一个被动技能的效果不能叠加!!!
2、布阵
没什么好说的,最多可以上五个人,主角必须上阵,我是主角!主角!!!
3、阵法
一种增加属性的东西。初看很懵逼,再看更懵逼。
先看左上角的阵图切换,目前有五种阵图,具体效果各不相同,游戏内都有说明。

右边一个5X5的方格就是阵图本图了,看起来很懵逼,别急,我们点进左下的宝石购买,可以消费了[嗒啦啦4_好耶]
想购买宝石的话,可以用宝石碎片搭配钻石来实现。这里的宝石有四种颜色,即便是色盲也能够轻松分辨。很多朋友可能想问,宝石碎片要怎么获取呢?大家欢迎加入群聊881490232 ,领取专属于你的兑换码,就能知晓获取方式啦!
宝石总共分为5个等级。别急,先把兑换码全部使用掉,把赠送的宝石碎片也消耗光(这可真是让强迫症患者难受呀)。接着,我们点击进入合成界面,你就会惊讶地发现,这界面不就跟俄罗斯方块似的嘛。对于一级宝石,啥都别说,直接开始合成。你会看到,一级宝石是由5个色块组成的,而合成之后的二级宝石则是由4个色块组成。那么问题来了,最高级的五级宝石到底是由几个色块构成的呢?
一直合成到不能合成后,我们可以进行镶嵌了,拖动进阵图就完成了,是不是很简单?色块的数量对应了阵图基础属性的加成。
第五个属性的数量,指的是阵图里宝石的数量,自然塞满25个五级宝石可以获得最大收益了。
第六个属性的满,指的是阵图是否被色块填满,如果填满了就会获得加成。

阵法特殊属性
购买宝石时,有个小窍门:别直接入手五级宝石,先买四级宝石把阵图填满,之后再合成五级宝石。新手开局务必先将阵图填满,因为阵图所提供的属性相当高。
4、法宝
法宝的解锁和碎片也是通过箱子获取的。佩戴法宝后可以获得对应法宝带来的属性,个人钟爱加连击和暴击的法宝。

法宝的总加成,最新的更新已经实装了,让你更肉输出更高
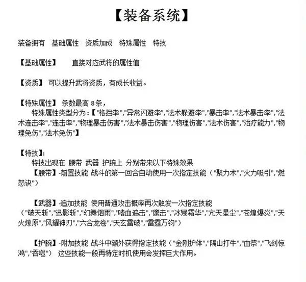
5、装备
万恶之源,靠近就会不幸。
装备强化不受限制,强化过程会消耗金币,且强化等级不会超过人物等级(位于主页面左上角)。同时,装备强化能够随意撤回,因此强化是自由的。

洗练:吃钻石大户,可以提升装备的属性,为装备带来特殊属性和技能,最高品质为逆天。
其中武器、腰带、护腕可以洗出特技,具体可以参考图片:

我重复一下,别上头,没有洗练的装备依然可以愉悦的过图,沉迷于洗练只会让你一贫如洗!
洗练最好在完全熟悉游戏后进行!!!
6、将魂
过完新手引导的你还记得它的位置吗?

将魂
将魂使用海量金币进行升级,可以提供高额的属性加成,每十级将魂提供的属性会增加一大截,对应的金币消耗也会增加一大截。
目前上限为300级。
7、副本
每日副本有金币副本和钻石副本,内容都是在15个回合内打一个木桩,每日可以挑战4次,可以扫荡。
金币副本每次最高1000W金币,钻石副本每次最高3000钻石。
物理系在每日副本里很舒服,我个人用带撕裂被动的主角,黄忠,吕布,鲍三娘,赵云,轻松拿捏最高奖励
通天塔:俗称爬塔,吕布唯一指定获取地点。
一周目有20层,10周目前每层奖励2000钻石(我们要发财啦!)10周目后每层奖励3000钻石
每战胜一层可以增加1%的放置奖励,尽量先100%,再200%,增加钻石产出。
放置奖励最高攒480分钟,现在金币奖励提升,经验奖励巨幅提升
8、活动中心
每日活跃奖励。
熟悉游戏之后,提升速度可谓突飞猛进。究其原因,物资大多源自宝箱,而获取宝箱的主要途径是闯关。如今又增添了跳关功能,资源获取的速度简直快得惊人。
所以不用羡慕老玩家的进度,随随便便都能超他。
1、画面虽然采用了像素风格,但是设计精致,给人一种有趣和独特的感觉。
2、玩法自由度较高,可以根据自己的喜好和策略进行游戏,增加了游戏的可玩性。
3、提供了丰富的玩法模式,包括战役、竞技场和boss战等,可以满足不同类型玩家的需求。
4、金额设计较为合理,玩家可以通过游戏内任务和活动获取资源,而不需要花费过多的真实货币。
v1.34版本
1、降低怪物伤害,同时提高一点怪物防御力。
2、主角更换技能的时候自动读取当前部件信息,也就是不需要再次捏主角了。
3、将魂的气血、防御、法防属性加成略微提高。
厂商信息
热门合集更多>>>
闽ICP备2025100239号-2 白鹭互动游戏平台手机版 版权所有